Выбор расположения проводников и переходных отверстий на печатной плате часто считается простой задачей. После импорта платы и размещения компонентов, казалось бы, относительно легко выполнить их соединение с помощью меди. Хотя это могло быть правдой во времена низкоскоростных DIP компонентов с ТТЛ для простых плат, сегодняшние требования к проектированию намного сложнее. Трассировка проводников на печатной плате может иметь очень специфические требования для обеспечения целостности сигнала.
Хотя проводники могут иметь особые требования к трассировке, современные продвинутые инструменты трассировки печатных плат могут помочь вам настроить и соблюдать правила проектирования. Методы трассировки, которые вы будете использовать в своем проекте, зависят от стандарта передачи данных, с которым вы работаете, и требуемой конфигурации топологии. Если вы впервые проектируете печатную плату и готовы к этапу трассировки, не волнуйтесь, мы поможем вам развести печатную плату и определим требования к трассировке, которым вы должны следовать в процессе проектирования.
Начало трассировки печатной платы
Печатные платы содержат медь, которая соединяет компоненты на наружных или во внутренних слоях, эта медь формирует проводники. Можно или нет назвать устройство «простым», зависит от нескольких факторов, которые определяют подходящую конфигурацию топологии, которую вы используете в своем проекте. Некоторые требования к проектированию топологии, которые можно найти в стандартах низкоскоростной и высокоскоростной передачи данных, содержат следующие утверждения:
- Пропускная способность проводников по току для плат большой мощности, может потребовать применения проводников большого размера или даже полигонов.
- Ширина проводников на плате, должна обеспечивать технологичность и положительным образом влиять на перекрестные помехи (т.е. на их отсутствие).
- Цепи с контролируемым импедансом должны быть выполнены проводниками определенной ширины, которая должна быть установлена по результатам анализа стека печатной платы.
- Должна быть определена конфигурация топологии, которая будет определять, как происходит соединение нескольких компонентов одной цепи.
- Общие потери в цепи, определяющие её максимально допустимую длину.
- Допустимый перекос в параллельных шинах данных и дифференциальных парах. Протоколы в которых необходима синхронизация с источником (SPI или I2C) и параллельные шины данных имеют максимальные характеристики перекоса.
Ваша задача как проектировщика — найти баланс всех этих параметров и определить, какие из пунктов в приведенном выше списке наиболее важны для разных цепей. Например, для высокоскоростных плат, содержащих дифференциальные пары, важен контроль импеданса, а платы большой мощности постоянного тока должны иметь широкие дорожки, для которых контроль импеданса не обязателен.
Для начала давайте рассмотрим некоторые требования к трассировке более простых плат, а затем перейдем к более сложным проектам.
Трассировка "простой" печатной платы
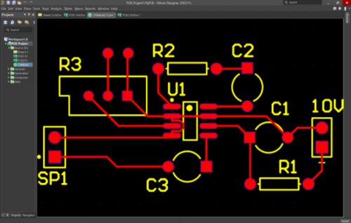
Если ваш проект не является высокоскоростным, он не должен быть достаточно плотно скомпонован, чтобы создавать проблемы с перекрестными помехами, и ваши проводники не должны пропускать большие токи, тогда вы можете выбрать ширину дорожки, которая соответствует контактам и выводам ваших компонентов. В таких проектах можно использовать дорожки шириной от 5 до 15 мил, поскольку они достаточно малы, чтобы их можно было присоединить непосредственно к контактным площадкам большинства компонентов. Базовый пример с операционным усилителем приведен ниже, на нем проводники расположены между низкоскоростной микросхемой, и несколькими резисторами и конденсаторами.
Простая конструкция не приводит к проблемам с импедансом, выбору конфигурации топологии или необходимости коммутации больших токов. Однако, очень немногие современные проекты настолько просты, что не требуют определенного уровня проектирования топологии или определения правил трассировки.
Правила трассировки для современных печатных плат
Современные платы, даже те, в которых используются только простой микроконтроллер и каскады с низким энергопотреблением, требуют определенного уровня проектирования топологии и определения правил трассировки для обеспечения целостности сигнала. Разработчикам необходимо определить требования к геометрии проводников для своих межсоединений, чтобы гарантировать надежность и целостность сигнала.
- Определите текущие требования к проводникам; топология цепей питания на печатной плате может пропускать большой ток.
- Если ток будет очень низким (менее 1 А), определите, нужен ли контроль импеданса, просмотрев спецификации компонентов или стандарт передачи данных.
- Рассчитайте ширину проводника, необходимую для достижения целевого импеданса, если требуется контроль импеданса. Также рассчитайте необходимое расстояние между проводниками, если требуется использовать дифференциальные пары.
Если требуется контроль импеданса, вполне вероятно, что топология будет реализована с использованием одиночных или дифференциальных линий. Обязательно проверьте стандарт передачи данных, чтобы определить требования к топологии, которые будут включать такие пункты, как бюджет потерь в проводниках (определяет общую длину цепи), требования к импедансу и допустимый перекос в дифференциальных парах или в параллельной шине.
После того как вы определили какие-либо требования к трассировке на своей плате, вы можете установить правила проектирования для конкретных цепей в своем проекте. Это включает в себя установку минимальной или максимальной ширины трассы в правилах проектирования. Ваши инструменты для выполнения трассировки будут использовать эти данные для установки ширины проводника в процессе трассировки.
Импеданс и топология
Когда при компоновке печатной платы потребуется выполнить контроль импеданса, его нужно будет определить одним из нескольких методов. Существуют формулы, которые вы можете использовать для определения импеданса в вашей конструкции, или вы можете использовать более специализированные приложения для расчета импеданса для вашего проекта. Значение импеданса одиночных и дифференциальных линий определяет геометрию проводника, при соблюдении которой требования будут выполнены.
Самый быстрый способ определить импеданс — это использовать программное обеспечение для проектирования печатных плат со встроенным калькулятором импеданса. Не все приложения для проектирования печатных плат содержат такие утилиты, а те которые содержат дают результаты с разным уровнем точности. Лучшие приложения для проектирования печатных плат будут иметь анализатор электромагнитного поля, который автоматически рассчитывает требуемую геометрию трассы. Этот инструмент принимает информацию о диэлектрической проницаемости и шероховатости меди на вашей печатной плате и использует ее для расчета ширины проводника и расстояния между проводниками дифференциальных пар, необходимого для достижения целевого импеданса.
Layer Stack Manager в Altium Designer содержит вычислитель электромагнитного поля от Simberian, который обеспечивает высокоточные вычисления импеданса на желаемой частоте.
Топология определяет, как проводники располагаются между входами и выходами компонентов, а также как они разветвляются друг относительно друга для соединения нескольких компонентов. Например, трассировка DDR использует топологию Fly-by, когда одна шина разветвляется, чтобы соединить несколько компонентов устройства. В другом примере SPI использует аналогичную топологию шины данных, но с использованием оконечной нагрузки, расположенной в требуемых местах. Другие устройства могут использовать топологию point-to-point для доступа к нескольким компонентам, что наиболее часто встречается когда проект требует, чтобы один компонент взаимодействовал с несколькими нагрузками через один интерфейс ввода-вывода. Убедитесь, что понимаете конфигурацию топологии, требуемую вашим стандартом передачи данных, а также то, требуется ли в этих цепях контроль импеданса.
Трассировка проводников на печатной плате
Проводники в топологии печатной платы прокладываются путем простого наведения и щелчка мышью в точках на плате. Попутно медные проводники будут зафиксированы в желаемой точке, в которой пользователь щелкает мышью, в конечном итоге формируя топологию до необходимой точки. С помощью инструментов трассировки в приложении редактора печатных плат можно автоматически поворачивать проводники при разводке (обычно под углом 45°), а также размещать переходные отверстия для соединения проводников между компонентами печатной платы.
Прежде чем начать трассировку, уделите время разработке стратегии для разных цепей, чтобы избежать чрезмерного использования переходных отверстий или необходимости добавления дополнительных слоев для выполнения проекта платы. Стратегия трассировки печатной платы будет зависеть от ее компоновки; если слишком много цепей пересекаются в компоновке печатной платы, вам будет труднее прокладывать проводники без использования дополнительных переходов между слоями. Иногда вам придется начинать с разводки самых простых цепей, так как они помогут вам определить, какие цепи потребуют больше времени и усилий для достижения оптимальной компоновки печатной платы.
Переходные отверстия для трассировки печатных плат
Некоторые варианты трассировки могут быть очень сложными, например, выход из BGA. Этот проводник проходит через два переходных отверстия и в конечном итоге заканчивается на поверхностном слое.
Необходимо учитывать некоторые важные правила трассировки плат:
- Постарайтесь сохранить цепи с контролем импеданса для данного интерфейса или протокола передачи данных в одном слое печатной платы.
- Минимизируйте количество переходных отверстий в цепях высокоскоростных протоколов передачи данных и высокочастотных цепях.
- Будьте осторожны, чтобы не пересекать проводниками разрывы в полигонах, и отслеживайте обратный путь тока на вашей печатной плате; лучший способ сделать это — использовать однородные полигоны и слои заземления.
- Старайтесь, чтобы проводники были короткими и прямыми. Не делайте их длиннее, чем они должны быть
- Для трассировки сильноточных цепей не бойтесь использовать полигоны для формирования более широких проводников; полигоны можно использовать для получения проводников любой формы
Целостность сигнала - это один из факторов, который тесно связан с проектированием стека и трассировкой печатной платы. Расположение слоев с опорными полигонами земли/питания по отношению к сигнальным слоям и трассировке в целом, является основным фактором, определяющим целостность сигнала. Трассировка по неразрывным участкам земли - это способ гарантировать, что ваша конструкция будет поддерживать целостность сигнала и не будет восприимчивой к электромагнитным помехам (перекрестные помехи, внешний высокочастотный шум, шум от сети питания и т.д.). Это простое руководство и правила выполнения трассировки, приведенные выше, помогут предотвратить или уменьшить проблемы с целостностью сигнала и обеспечить работоспособность вашей платы.




